今年阳江市从华发地产收回的城南CN-09-01地块,今天(12月18日)上午正式竞拍!该地块位于城南恒大悦龙府小区北边,出让宗地面积122012平方,土地性质为二类居住兼商业用地,容积率≤2.0且>1,经过16轮竞相出价,最终被阳西县源河房地产开发有限公司以39800万元成功拿下,比起拍价38300万元,超出了1500万元,竞争如此激烈也是阳江土拍多年难得一见的名场面。本次成交宗地按照容积率2.0计算,摊薄到楼面价约为1631元/平方,按容积率1计算,摊薄到楼面价约为3262元/平方。正所谓:城南出让地块成香饽饽,竞拍多轮花落争先家!

▲成交截图

▲成交宗地竞价过程,两家公司轮流出价,竞价次数达到16轮

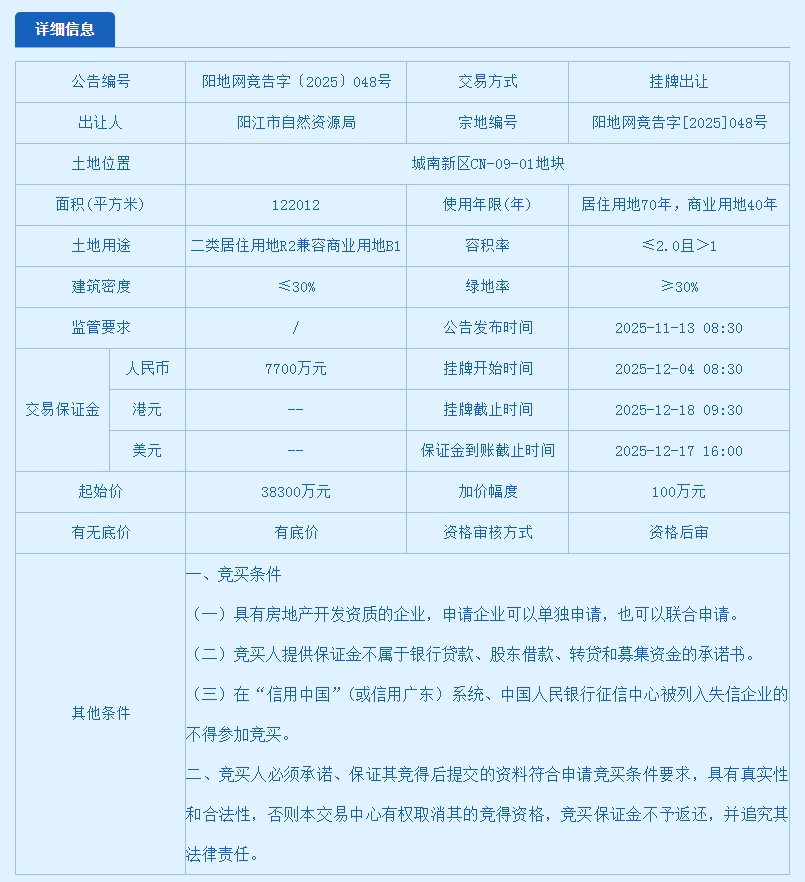
▲成交宗地详细信息

▲成交宗地规划条件

▲成交宗地实景图
根据《阳江市进一步支持房地产市场高质量发展的若干措施》,支持“好房子”规划设计,优化联排住宅建设比例等,新通过招拍挂出让的住宅土地,联排住宅比例可按项目实际需要建设。各位看官,投资方如此看好这个宗地是不是与此有关呢?阳江楼市是不是可以看高一线?评论区聊聊!
来源:阳江市土地与矿业权网上交易系统


热点关注
免责声明:本站所刊载的所有的房源信息、活动信息、资料及图片均由网站用户提供,其真实性、合法性由信息发布人负责,本网站不声明或保证其内容之正确性或可靠性。所有信息请与经纪公司、房产公司、家装公司、业主个人等确认为准!